K公司為一家生產PET矽膠膠帶、PI矽膠膠帶、OPP保護膜、PET保護膜、UV解黏膠帶、雙面膠帶及熱解黏膠帶的專業膠帶廠商,廠區佈建有多條膠帶生產線,由於產品種類眾多,排氣組成複雜,故需針對各產線的排放廢氣特性進行量測及解析才能擬出較佳之處理方案。廠商現行共有3條商標黏膠機產線及1條膠帶機產線,相關風量及濃度如表3所示,且廠商表示日後有可能會再增設1~2條產線,也要盡可能預先規劃預留處理空間。
表3 K廠商產線排風特性
| 產線 |
製程 |
烘乾溫度(分段)(℃) |
風量/總風量 (ACMM) |
濃度範圍
(ppm)* |
平均濃度(ppm)* |
| Line1 |
商標黏膠 |
30-120 |
20~120/250 |
20~330 |
200 |
| Line2 |
商標黏膠 |
30-98 |
40~130/300 |
140~2700 |
1300 |
| Line3 |
商標黏膠 |
50-102 |
50~110/500 |
20~1300 |
800 |
| Line4 |
膠帶機 |
33-111 |
30~160/500 |
2~250 |
100 |
* VOC濃度by PID (異丁烯校正)
進一步分析各產線的溶劑用量及組成(表4),其中商標黏膠的溶劑組成是比較相近的,主要溶劑為甲苯,次要溶劑為乙酸乙酯、正己烷及異丙醇,廢氣組成相對單純,而另一膠帶機產線則組成較為複雜,由廠商提供的資料並無法判斷其生產的膠帶類型,但由於其原物料中會使用到BPO,故推測其應該也有可能會使用到有機矽化合物,BPO主要是作為聚合起始劑之用,引發壓感膠中高分子的交聯作用,以增強其性質。BPO全名為二苯甲醯過氧化物(Benzoyl Peroxide, BPO),為有機過氧化物的一種,其中含有不穩定的氧原子,工業上之作用為提供自由基,作為聚合反應之起始劑。過氧化物中因含有不穩定的過氧基 (-O-O-),所以爆炸時毋須外界大氣中氧助燃,即可形成分解爆炸反應。BPO常溫下為白色結晶性粉體,不溶於水,易容於芳香族及酮類溶劑,具強氧化力,常溫時安定但加熱到100度時即激烈分解產生白煙,對熱、衝撞(震動)及摩擦易起爆炸性之分解,為一易燃性粉末。除了BPO之外有機矽化合物及其分解後的二氧化矽也是廢氣處理中相當頭痛的問題,由於有機矽就像一般的VOCs一樣會穿透大多數的過濾或前處理裝置,到達最終熱焚化處理裝置,但有機化合物在受熱分解後會產生二氧化矽,進而阻塞焚化爐的蓄熱單元,造成處理效能不佳,更甚者有可能會引發工安意外,必須謹慎以對。
表4 各產線溶劑組成及年使用量
| 產線 |
Line1 |
Line2 |
Line3 |
Line4 |
| 使用量(kg/年) |
100,000 |
400,000 |
300,000 |
120,000 |
| 甲苯 |
62% |
66% |
72% |
60% |
| 乙酸乙酯 |
25% |
28% |
18% |
32% |
| 正己烷 |
6% |
2% |
6% |
0% |
| 異丙醇 |
4% |
4% |
3% |
0% |
| 二甲苯 |
0% |
0% |
0% |
3% |
| 水膠VOC |
4% |
0% |
0% |
0% |
| 甲基乙基酮 |
0% |
0% |
1% |
2% |
| 丁酮 |
0% |
0% |
1% |
0% |
| 乙苯 |
0% |
0% |
0% |
1% |
| BPO |
0% |
0% |
0% |
1% |
為更進一步確認廠商Line 4 排氣中的微粒狀況,故委請檢測單位針對Line 4中較高溫且目視有煙霧的排放煙囪進行檢測,並將微粒區分為TSP、PM10、PM2.5、PM1、PM0.1等區間,分析結果如表5所示,排放煙囪Line 4-1管道所量測到的微粒總濃度約為5000 μg/m3,分佈曲線為雙峰(圖三),中間粒徑為0.1 μm及8.04 μm,結果顯示微粒集中在PM0.1,Line 4-1管道煙囪所產生出來的幾乎皆為0.1mm以下的微粒,且濃度相當高。
Line 4-2管道排放煙囪所量測到的微粒總濃度約為600 μg/m3,分佈曲線亦為雙峰(圖四),中間粒徑為0.65 μm及5.4 μm,結果顯示微粒集中在PM0.1-10,且Line 4-2管道排放煙囪廢氣中除了微粒之外尚含有油氣,所採集的微粒濃度較低。這油氣有可能是高沸點如DINP或DOP之類的塑化劑物質,或者是像乙烯基矽油之類的化合物,但無論如何這兩股廢氣在進最終處理單元之前仍要先進行前處理。
表5 Line 4 排放管道微粒檢測結果
| |
微粒粒徑區分 |
| 質量濃度(μg/m3) |
TSP |
PM10 |
PM2.5 |
PM1 |
PM0.1 |
| Line 4-1管道煙囪 |
5000 |
4791.4 |
4092.8 |
3800.0 |
2912.0 |
| Line 42管道煙囪 |
600 |
575.1 |
365.3 |
270.0 |
10.8 |
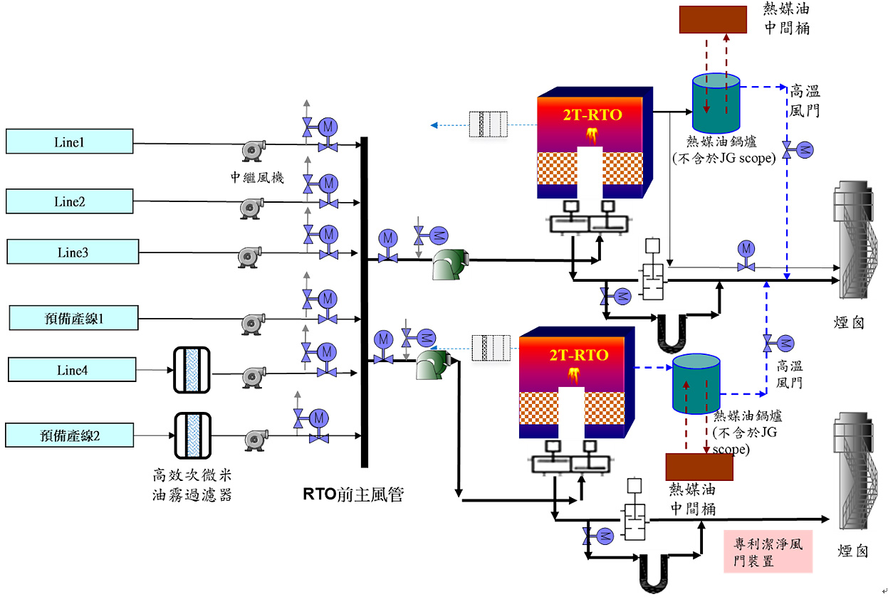
整合現有4條產線之排放管道總風量大約1200 NCMM,再加上日後規畫的2條產線,風量分別是100及500 NCMM,總風量大約為1800 NCMM,故規劃2台1000 NCMM的蓄熱式焚化爐(RTO)作為最終處理設備。根據現場的溶劑使用量估算廢氣中VOCs濃度大約為1500~3500 ppm,以現行的溶劑使用量估算,操作時數8000小時的狀況下,單位時間溶劑平均使用量約為230公斤/小時。以目前規劃的RTO爐尺寸而言要維持自持(處理時不補充燃料)約需要160公斤/小時,故RTO爐可以自持,不需額外補充燃料,甚至可以規劃熱回收系統進行熱回收。
對於含有BPO及二氧化矽微粒或有機矽的產線廢氣則需要進行前處理,由於BPO為易燃性微粒,如果持續累積並在乾燥情況下接觸高熱或震動撞擊,會有爆炸的風險,故不建議以脈衝式集塵機或是靜電集塵的方式進行處理,即使是濕式靜電的處理方式,也存在著爆炸的風險。故對於含有BPO及二氧化矽的排放源建議應以濕式洗滌搭配濾袋進行處理,使用濕式洗滌的方式可對廢氣加濕,在安全(高濕)的條件下初步去除BPO及部分二氧化矽微粒,如果後面再搭配三級過濾器,則去除二氧化矽微粒的效果更好,但由對K廠商進行的管道微粒分析結果可知,廠商所排放的微粒有相當的部分直徑是在0.1微米以下,故仍會有部分的微粒穿過過濾裝置而累積在RTO爐的蓄熱磚上,故需對RTO的蓄熱材進行清潔及更換規劃。
一般RTO蓄熱磚多使用蜂巢式蓄熱磚,但如果廢氣入口微粒過多,則會造成阻塞。由於入口廢氣特性的緣故(含微粒或有機矽化物),RTO蓄熱磚的阻塞已經是無法避免的狀況,但可經由蓄熱材的選用及搭配逆洗裝置,達到方便清理及縮短維護保養時間的目的。使用2種不同型態的蓄熱材,在RTO的最底端使用馬鞍型蓄熱材,然後在馬鞍型蓄熱材的上端堆疊蜂巢式蓄熱磚,馬鞍型的蓄熱材具有易更換的優點,放置於RTO最底端可預先使二氧化矽粉體附著其表面,同時藉由加熱使有機矽化物轉化成二氧化矽。
針對K廠商之廢氣風量、VOCs組成及特性進行處理設備規劃,規劃處理流程如圖5所示,其中Line1~Line3 之廢氣組成較為接近且不需要進行前處理,故規劃在同一區,而Line4 及規劃預留之產線2由於含有少量易燃性微粒及大量二氧矽微粒及前驅物,故需要裝設濕式洗滌及高效微粒過濾器,經處理後之廢氣再進入主處理設備進行處理。主處理設備為2座1000 NCMM的RTO爐,同時依廠商之生產排程估算最大及最小的單位時間溶劑使用量(計入未來產線用量),在操作過程中如果廢氣中溶劑量過高,使得RTO燃燒溫度超過預設值,則會開啟熱強排,釋放多餘的熱量加熱製程熱煤油以進行熱回收。2座兩槽式蓄熱式焚化爐(2T-RTO) 為方形設備,前處理設備包括高效微粒過濾裝置及回溫控濕等設備則集中在左側部分,右側為水平式PV閥及維修通道。此套處理系統對膠帶業的廢氣處理具有良好的處理效果,經K公司委託公正單位檢測其入口THC濃度約為3000~5000 ppm,經系統處理後排氣THC濃度約為40~70 ppm,去除效率大於98%。
另外在維護保養部分,K廠商之廢氣處理設備進行經過一段時間的操作後,由於RTO爐前之壓差已達到預設警告值,故暫停運轉進行維護保養作業,進行RTO爐底部之蓄熱材清理及更換。圖六是從RTO內清理出來的馬鞍型蓄熱材照片,從照片中可以清楚看到蓄熱材表面已附著大量的二氧化矽粉體,同時有部分微粉已穿過馬鞍蓄熱層,附著於蜂巢式蓄熱磚表面,造成蓄熱磚的孔洞阻塞(圖七),壓降升高。由於蜂巢式蓄熱層分成上下兩層進行堆疊,上層已嚴重阻塞,無法進行逆吹清理,必須進行更換,下層蜂巢式蓄熱磚則未受到影響,可持續使用,而馬鞍型蓄熱材則是必須完全更換或清潔。雖然更換或清潔蓄熱材對廠商而言是一筆維護開銷,但由於製程中含有大量的二氧化矽或是前驅物,為維護周遭生活環境的品質及人員的健康,因此廢氣中的微粉一定要進行處理,但如何延長RTO爐停機間隔時間及縮短蓄熱材之清理更換時間是後續需要努力的目標。